通知公告

当前位置: 首页 - 通知公告 - 正文

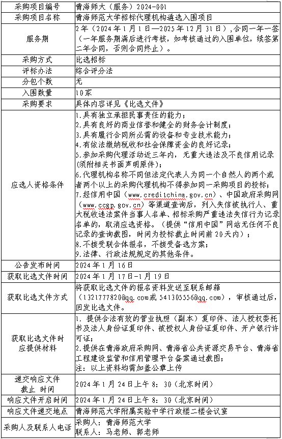
bat365在线平台登录招标代理机构遴选入围项目采购公告

发布时间:2024-01-16 作者:国有资产管理处 点击:[]

bat365在线平台登录(以下简称“采购人”)拟对“bat365在线平台登录招标代理机构遴选入围项目”进行比选采购,现予以公告,欢迎符合条件的采购代理机构前来参加投标。

image.png

image.png

                     


                                                              bat365在线平台登录

                                                              2024年1月16日